
2022级成考新生报到须知!
添加时间:2025-07-162022级成考新生,最近就要开始报到缴费了,那去报到时,要注意什么呢?接下来,小编就给大家说一说;
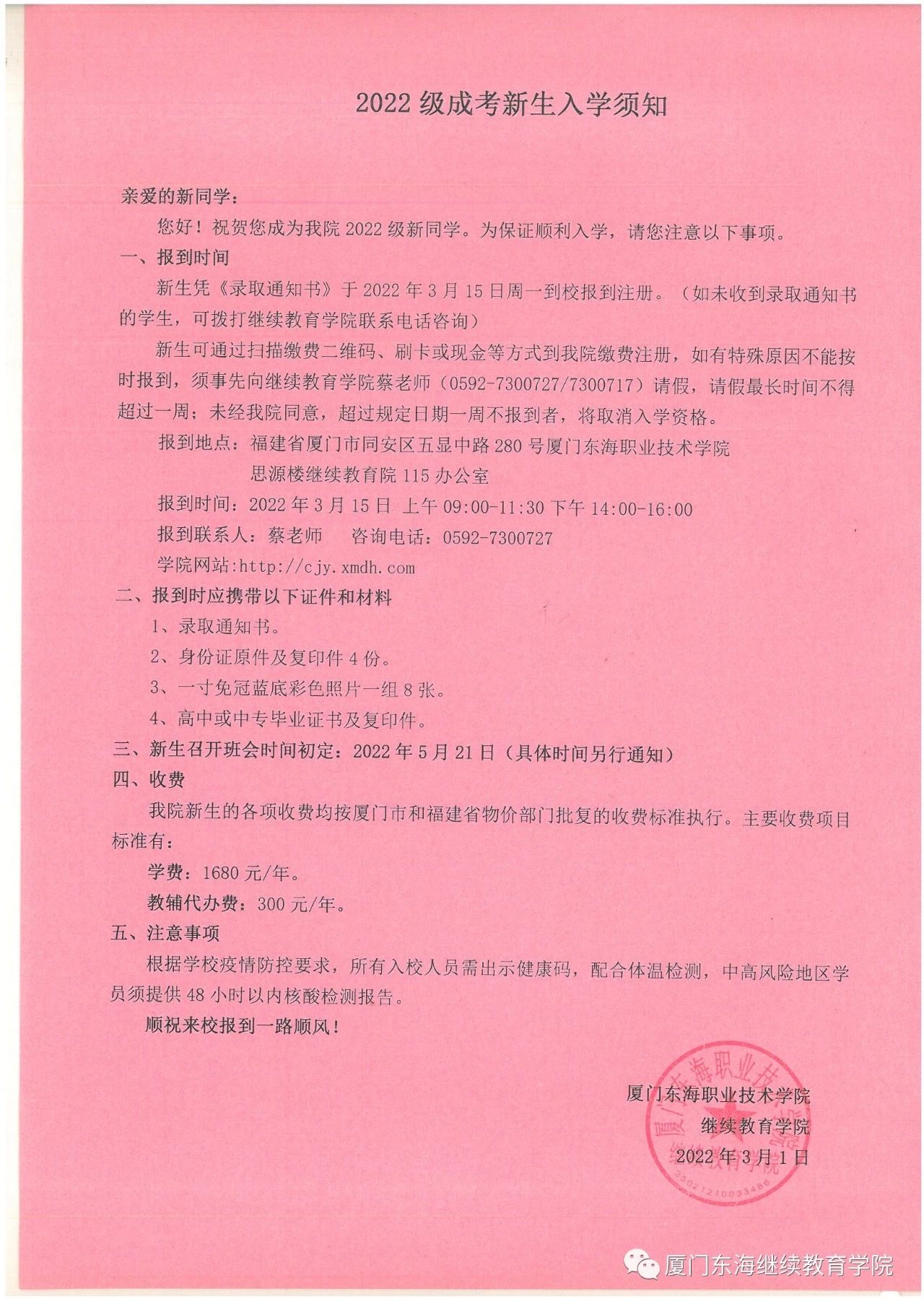
报到注册时间:2022年3月15日,请严格按照本通知规定的时间集中报到注册。 新生凭《录取通知书》于2022年3月15日(周一)到校报到注册。(如未收到录取通知书的学生,可拨打继续教育学院联系电话咨询) 新生可通过扫描缴费二维码、刷卡或现金等方式到我院缴费注册,如有特殊原因不能按时报到,须事先向继续教育学院蔡老师(0592-7300727/7300717)请假,请假最长时间不得超过一周;未经我院同意,超过规定日期一周不报到者,将取消入学资格。 报到地点:福建省厦门市同安区五显中路280号yl7703永利官网思源楼继续教育院115办公室 报到时间:2022年3月15日 上午09:00-11:30下午14:00-16:00 报到联系人:蔡老师 咨询电话:0592-7300727
报到时要携带: 1、录取通知书。 2、身份证原件及复印件4份。 3、一寸免冠蓝底彩色照片一组8张。 4、高中或中专毕业证书及复印件。
报到时要填写一份新生报到卡,要如实、认真填写,此信息事关成考学籍和档案。
我院新生的各项收费均按厦门市和福建省物价部门批复的收费标准执行。主要收费项目标准有: 学费:1680元/年。 教辅代办费:300元/年。
![]()
根据学校疫情防控要求,所有入校人员需出示健康码,配合体温检测,中高风险地区学员须提供48小时以内核酸检测报告。 顺祝来校报到一路顺风! yl7703永利官网 继续教育学院 2022年3月1日